教育部发布《3-6岁儿童学习与发展指南》(二)语言篇
二、语言
语言是交流和思维的工具。幼儿期是语言发展,特别是口语发展的重要时期。幼儿语言的发展贯穿于各个领域,也对其它领域的学习与发展有着重要的影响:幼儿在运用语言进行交流的同时,也在发展着人际交往能力、理解他人和判断交往情境的能力、组织自己思想的能力。通过语言获取信息,幼儿的学习逐步超越个体的直接感知。
幼儿的语言能力是在交流和运用的过程中发展起来的。应为幼儿创设自由、宽松的语言交往环境,鼓励和支持幼儿与成人、同伴交流,让幼儿想说、敢说、喜欢说并能得到积极回应。为幼儿提供丰富、适宜的低幼读物,经常和幼儿一起看图书、讲故事,丰富其语言表达能力,培养阅读兴趣和良好的阅读习惯,进一步拓展学习经验。
幼儿的语言学习需要相应的社会经验支持,应通过多种活动扩展幼儿的生活经验,丰富语言的内容,增强理解和表达能力。应在生活情境和阅读活动中引导幼儿自然而然地产生对文字的兴趣,用机械记忆和强化训练的方式让幼儿过早识字不符合其学习特点和接受能力。
(一)倾听与表达

教育建议:
1.多给幼儿提供倾听和交谈的机会。如:经常和幼儿一起谈论他感兴趣的话题,或一起看图书、讲故事。
2.引导幼儿学会认真倾听。如:
成人要耐心倾听别人(包括幼儿)的讲话,等别人讲完再表达自己的观点。
与幼儿交谈时,要用幼儿能听得懂的语言。
对幼儿提要求和布置任务时要求他注意听,鼓励他主动提问。
3.对幼儿讲话时,注意结合情境使用丰富的语言,以便于幼儿理解。如:
说话时注意语气、语调,让幼儿感受语气、语调的作用。如对幼儿的不合理要求以比较坚定的语气表示不同意;讲故事时,尽量把故事人物高兴、悲伤的心情用不同的语气、语调表现出来。
根据幼儿的理解水平有意识地使用一些反映因果、假设、条件等关系的句子。

教育建议:
1.为幼儿创造说话的机会并体验语言交往的乐趣。
每天有足够的时间与幼儿交谈。如谈论他感兴趣的话题,询问和听取他对自己事情的意见等。
尊重和接纳幼儿的说话方式,无论幼儿的表达水平如何,都应认真地倾听并给予积极的回应。
鼓励和支持幼儿与同伴一起玩耍、交谈,相互讲述见闻、趣事或看过的图书、动画片等。
方言和少数民族地区应积极为幼儿创设用普通话交流的语言环境。
2.引导幼儿清楚地表达。如:
和幼儿讲话时,成人自身的语言要清楚、简洁。
当幼儿因为急于表达而说不清楚的时候,提醒他不要着急,慢慢说;同时要耐心倾听,给予必要的补充,帮助他理清思路并清晰地说出来。

教育建议:
1.成人注意语言文明,为幼儿做出表率。如:
与他人交谈时,认真倾听,使用礼貌用语。
在公共场合不大声说话,不说脏话、粗话。
幼儿表达意见时,成人可蹲下来,眼睛平视幼儿,耐心听他把话说完。
2.帮助幼儿养成良好的语言行为习惯。如:
结合情境提醒幼儿一些必要的交流礼节。如对长辈说话要有礼貌,客人来访时要打招呼,得到帮助时要说谢谢等。
提醒幼儿遵守集体生活的语言规则,如轮流发言,不随意打断别人讲话等。
提醒幼儿注意公共场所的语言文明,如不大声喧哗。
(二)阅读与书写准备

教育建议:
1.为幼儿提供良好的阅读环境和条件。如:
提供一定数量、符合幼儿年龄特点、富有童趣的图画书。
提供相对安静的地方,尽量减少干扰,保证幼儿自主阅读。
2.激发幼儿的阅读兴趣,培养阅读习惯。如:
经常抽时间与幼儿一起看图书、讲故事。
提供童谣、故事和诗歌等不同体裁的儿童文学作品,让幼儿自主选择和阅读。
当幼儿遇到感兴趣的事物或问题时,和他一起查阅图书资料,让他感受图书的作用,体会通过阅读获取信息的乐趣。
3.引导幼儿体会标识、文字符号的用途。如:
向幼儿介绍医院、公用电话等生活中的常见标识,让他知道标识可以代表具体事物。
结合生活实际,帮助幼儿体会文字的用途。如买来新玩具时,把说明书上的文字念给幼儿听,了解玩具的玩法。

教育建议:
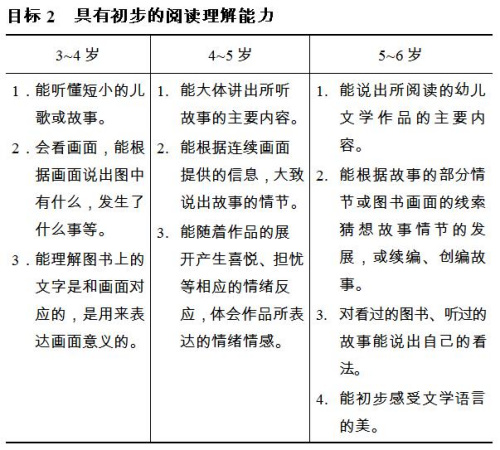
1.经常和幼儿一起阅读,引导他以自己的经验为基础理解图书的内容。如:
引导幼儿仔细观察画面,结合画面讨论故事内容,学习建立画面与故事内容的联系。
和幼儿一起讨论或回忆书中的故事情节,引导他有条理地说出故事的大致内容。
在给幼儿读书或讲故事时,可先不告诉名字,让幼儿听完后自己命名,并说出这样命名的理由。
鼓励幼儿自主阅读,并与他人讨论自己在阅读中的发现、体会和想法。
2.在阅读中发展幼儿的想象和创造能力。如:
鼓励幼儿依据画面线索讲述故事,大胆推测、想象故事情节的发展,改编故事部分情节或续编故事结尾。
鼓励幼儿用故事表演、绘画等不同的方式表达自己对图书和故事的理解。
鼓励和支持幼儿自编故事,并为自编的故事配上图画,制成图画书。
3.引导幼儿感受文学作品的美。如:
有意识地引导幼儿欣赏或模仿文学作品的语言节奏和韵律。
给幼儿读书时,通过表情、动作和抑扬顿挫的声音传达书中的情绪情感,让幼儿体会作品的感染力和表现力。

教育建议:
1.让幼儿在写写画画的过程中体验文字符号的功能,培养书写兴趣。如:
准备供幼儿随时取放的纸、笔等材料,也可利用沙地、树枝等自然材料,满足幼儿自由涂画的需要。
鼓励幼儿将自己感兴趣的事情或故事画下来并讲给别人听,让幼儿体会写写画画的方式可以表达自己的想法和情感。
把幼儿讲过的事情用文字记录下来,并念给他听,使幼儿知道说的话可以用文字记录下来,从中体会文字的用途。
2.在绘画和游戏中做必要的书写准备,如:
通过把虚线画出的图形轮廓连成实线等游戏,促进手眼协调,同时帮助幼儿学习由上至下、由左至右的运笔技能。
鼓励幼儿学习书写自己的名字。
提醒幼儿写画时保持正确姿势。
来源:中国新闻网
语言是交流和思维的工具。幼儿期是语言发展,特别是口语发展的重要时期。幼儿语言的发展贯穿于各个领域,也对其它领域的学习与发展有着重要的影响:幼儿在运用语言进行交流的同时,也在发展着人际交往能力、理解他人和判断交往情境的能力、组织自己思想的能力。通过语言获取信息,幼儿的学习逐步超越个体的直接感知。
幼儿的语言能力是在交流和运用的过程中发展起来的。应为幼儿创设自由、宽松的语言交往环境,鼓励和支持幼儿与成人、同伴交流,让幼儿想说、敢说、喜欢说并能得到积极回应。为幼儿提供丰富、适宜的低幼读物,经常和幼儿一起看图书、讲故事,丰富其语言表达能力,培养阅读兴趣和良好的阅读习惯,进一步拓展学习经验。
幼儿的语言学习需要相应的社会经验支持,应通过多种活动扩展幼儿的生活经验,丰富语言的内容,增强理解和表达能力。应在生活情境和阅读活动中引导幼儿自然而然地产生对文字的兴趣,用机械记忆和强化训练的方式让幼儿过早识字不符合其学习特点和接受能力。
(一)倾听与表达

教育建议:
1.多给幼儿提供倾听和交谈的机会。如:经常和幼儿一起谈论他感兴趣的话题,或一起看图书、讲故事。
2.引导幼儿学会认真倾听。如:
成人要耐心倾听别人(包括幼儿)的讲话,等别人讲完再表达自己的观点。
与幼儿交谈时,要用幼儿能听得懂的语言。
对幼儿提要求和布置任务时要求他注意听,鼓励他主动提问。
3.对幼儿讲话时,注意结合情境使用丰富的语言,以便于幼儿理解。如:
说话时注意语气、语调,让幼儿感受语气、语调的作用。如对幼儿的不合理要求以比较坚定的语气表示不同意;讲故事时,尽量把故事人物高兴、悲伤的心情用不同的语气、语调表现出来。
根据幼儿的理解水平有意识地使用一些反映因果、假设、条件等关系的句子。

教育建议:
1.为幼儿创造说话的机会并体验语言交往的乐趣。
每天有足够的时间与幼儿交谈。如谈论他感兴趣的话题,询问和听取他对自己事情的意见等。
尊重和接纳幼儿的说话方式,无论幼儿的表达水平如何,都应认真地倾听并给予积极的回应。
鼓励和支持幼儿与同伴一起玩耍、交谈,相互讲述见闻、趣事或看过的图书、动画片等。
方言和少数民族地区应积极为幼儿创设用普通话交流的语言环境。
2.引导幼儿清楚地表达。如:
和幼儿讲话时,成人自身的语言要清楚、简洁。
当幼儿因为急于表达而说不清楚的时候,提醒他不要着急,慢慢说;同时要耐心倾听,给予必要的补充,帮助他理清思路并清晰地说出来。

教育建议:
1.成人注意语言文明,为幼儿做出表率。如:
与他人交谈时,认真倾听,使用礼貌用语。
在公共场合不大声说话,不说脏话、粗话。
幼儿表达意见时,成人可蹲下来,眼睛平视幼儿,耐心听他把话说完。
2.帮助幼儿养成良好的语言行为习惯。如:
结合情境提醒幼儿一些必要的交流礼节。如对长辈说话要有礼貌,客人来访时要打招呼,得到帮助时要说谢谢等。
提醒幼儿遵守集体生活的语言规则,如轮流发言,不随意打断别人讲话等。
提醒幼儿注意公共场所的语言文明,如不大声喧哗。
(二)阅读与书写准备

教育建议:
1.为幼儿提供良好的阅读环境和条件。如:
提供一定数量、符合幼儿年龄特点、富有童趣的图画书。
提供相对安静的地方,尽量减少干扰,保证幼儿自主阅读。
2.激发幼儿的阅读兴趣,培养阅读习惯。如:
经常抽时间与幼儿一起看图书、讲故事。
提供童谣、故事和诗歌等不同体裁的儿童文学作品,让幼儿自主选择和阅读。
当幼儿遇到感兴趣的事物或问题时,和他一起查阅图书资料,让他感受图书的作用,体会通过阅读获取信息的乐趣。
3.引导幼儿体会标识、文字符号的用途。如:
向幼儿介绍医院、公用电话等生活中的常见标识,让他知道标识可以代表具体事物。
结合生活实际,帮助幼儿体会文字的用途。如买来新玩具时,把说明书上的文字念给幼儿听,了解玩具的玩法。

教育建议:
1.经常和幼儿一起阅读,引导他以自己的经验为基础理解图书的内容。如:
引导幼儿仔细观察画面,结合画面讨论故事内容,学习建立画面与故事内容的联系。
和幼儿一起讨论或回忆书中的故事情节,引导他有条理地说出故事的大致内容。
在给幼儿读书或讲故事时,可先不告诉名字,让幼儿听完后自己命名,并说出这样命名的理由。
鼓励幼儿自主阅读,并与他人讨论自己在阅读中的发现、体会和想法。
2.在阅读中发展幼儿的想象和创造能力。如:
鼓励幼儿依据画面线索讲述故事,大胆推测、想象故事情节的发展,改编故事部分情节或续编故事结尾。
鼓励幼儿用故事表演、绘画等不同的方式表达自己对图书和故事的理解。
鼓励和支持幼儿自编故事,并为自编的故事配上图画,制成图画书。
3.引导幼儿感受文学作品的美。如:
有意识地引导幼儿欣赏或模仿文学作品的语言节奏和韵律。
给幼儿读书时,通过表情、动作和抑扬顿挫的声音传达书中的情绪情感,让幼儿体会作品的感染力和表现力。

教育建议:
1.让幼儿在写写画画的过程中体验文字符号的功能,培养书写兴趣。如:
准备供幼儿随时取放的纸、笔等材料,也可利用沙地、树枝等自然材料,满足幼儿自由涂画的需要。
鼓励幼儿将自己感兴趣的事情或故事画下来并讲给别人听,让幼儿体会写写画画的方式可以表达自己的想法和情感。
把幼儿讲过的事情用文字记录下来,并念给他听,使幼儿知道说的话可以用文字记录下来,从中体会文字的用途。
2.在绘画和游戏中做必要的书写准备,如:
通过把虚线画出的图形轮廓连成实线等游戏,促进手眼协调,同时帮助幼儿学习由上至下、由左至右的运笔技能。
鼓励幼儿学习书写自己的名字。
提醒幼儿写画时保持正确姿势。
来源:中国新闻网
该体验由 ljwaric 于 2012-10-16 10:58 最后编辑
全部回应( 0 )


发表回应